上海外国语大学官方网站
SISU Global
首页
关于我们
研院概况
岗位职责
年度报告
研院动态
联系方式
特色项目
项目简介
世界语言政策
全球新闻传播
全球教育比较
欧亚文明研究
亚非研究
欧洲研究
拉美研究
阿拉伯国家研究
项目动态
招生信息
硕士招生
博士招生
留学生招生
培养管理
培养方案
教学管理
课程思政
学术科研
国际交流
国内访学
奖助管理
质量监控
培养制度
成绩单
导师培训
学位学籍
学位申请
学位评定
优秀论文
学籍管理
导师评聘
学科专业
同等学力
质量监控
在读证明
党建工作
支部概况
支部活动
党纪法规
学习材料
规章制度
招生政策
在校培养
学位制度
学籍制度
导师制度
学科专业
同等学力
质量监控
学生手册
办事指南
上外校历
教学日历
办事流程
智能应答
自助打印
下载中心
培养过程
国际交流
学位管理
学籍管理
奖助管理
质量监控
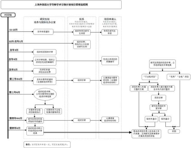
【培养—创新】上海外国语大学导师学术引领计划项目管理流程图
发布时间:2020-04-30
浏览次数:
317
虹口校区
中国上海市大连西路550号(200083)
松江校区
中国上海市文翔路1550号(201620)
返回
原图
/
map