一、项目简介
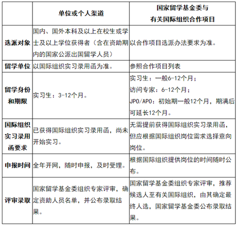
国家留学基金委国际组织实习项目包括两个申报渠道:单位或个人渠道和国家留学基金委与有关国际组织合作项目,区别如下:

2022年与有关国际组织实习生合作项目(第一批)遴选工作已启动,各遴选通知及实习生岗位需求详见国家留学网《2022年与有关国际组织实习生合作项目(第一批)》栏目(https://www.csc.edu.cn/article/2286)。
请申请人仔细阅读项目选派办法及各项目岗位需求遴选通知,查看是否符合申报条件,是否有符合要求的申报材料。如确定申报请根据“二、校内申请流程”进行申请。
二、校内申请流程

三、特别说明
1.《上海外国语大学研究生公派出国留学申请表》请至研究生院官网:
//m.tlwhy.com/8884/list.htm下载中心/国际交流模块下载。
2.院系推荐研究生申报公派出国留学的请示OA模板,请至请至研究生院官网://m.tlwhy.com/8884/list.htm 下载中心/国际交流模块下载。
3.申请人需严格按照各项目选派简章准备材料,且必须通过院系推荐。如有申报意向,请第一时间与院系负责国际交流的老师联系。
四、联系方式
>>各院系
各院系研究生请直接咨询所属院系负责老师
具体联系方式请查看研究生院官网://m.tlwhy.com
办事指南/办事流程/【通讯录】院系研究生国际交流分管领导及外事秘书通讯录
>>研究生院培养与国际化办公室
2022年4月14日

