2021年国家留学基金委与国际电信联盟、国际贸易中心、联合国开发计划署、世界粮食计划署合作项目实习生遴选通知

发布时间:2021-05-13浏览次数:2447

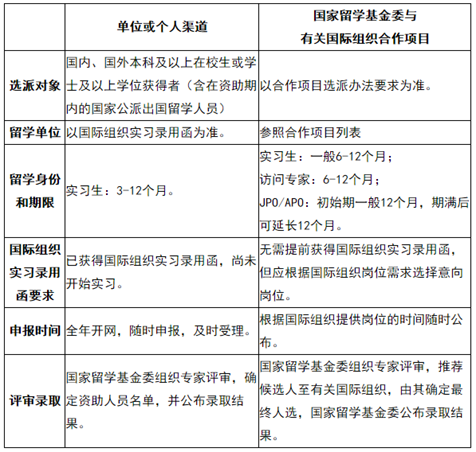
一、项目简介

国家留学基金委国际组织实习项目包括两个申报渠道:单位或个人渠道和国家留学基金委与有关国际组织合作项目,区别如下:


2021年国家留学基金委与国际电信联盟、国际贸易中心、联合国开发计划署、世界粮食计划署合作项目实习生遴选工作已启动,各遴选通知及实习生岗位需求详见国家留学网“2021年国际组织实习项目专栏的“2.国家留学基金委与有关国际组织合作项目”栏目(https://www.csc.edu.cn/chuguo/s/1967

请申请人仔细阅读各项目遴选通知,查看是否符合申报条件,是否有符合要求的申报材料。如确定申报请根据“二、校内申请流程”进行申请。

 

二、校内申请流程




三、特别说明


1.上海外国语大学研究生公派出国留学申请表》请至研究生院官网:

//m.tlwhy.com/8884/list.htm下载中心/国际交流模块下载。

2.院系推荐研究生申报公派出国留学的请示OA模板,请至请至研究生院官网://m.tlwhy.com/8884/list.htm 下载中心/国际交流模块下载。

3.申请人需严格按照各项目选派简章准备材料,且必须通过院系推荐。如有申报意向,请第一时间与院系负责国际交流的老师联系。

 

四、联系方式

>>各院系

各院系研究生请直接咨询所属院系负责老师

具体联系方式请查看研究生院官网://m.tlwhy.com

办事指南/办事流程/【通讯录】院系研究生国际交流分管领导及外事秘书通讯录

 

>>研究生院培养与国际化办公室

办公室:虹口一号楼411;松江公共服务中心二楼

联系电话:021-35372813021-67701269

邮箱:yanbupeiyangban@126.com

 


虹口校区

中国上海市大连西路550号(200083)

松江校区

中国上海市文翔路1550号(201620)

返回原图
/

Baidu
map